2021年建筑施工企业资质新标准(部分)已出!

发布时间:2021-06-28 来源:江西建设网 作者:editor

  6月3日,中国政府网发布《国务院关于深化“证照分离”改革进一步激发市场主体发展活力的通知》。

  自2021年7月1日起,在全国范围内实施涉企经营许可事项全覆盖清单管理,按照直接取消审批、审批改为备案、实行告知承诺、优化审批服务等四种方式分类推进审批制度改革,同时在自由贸易试验区进一步加大改革试点力度。

  在全国范围内直接取消部分工程资质审批,其中包括工程造价、施工三级等资质:

  取消“工程造价咨询企业甲级资质认定”;

  取消“工程造价咨询企业乙级资质认定”;

  将施工企业资质由三级调整为两级,取消三级资质,相应调整二级资质的许可条件。

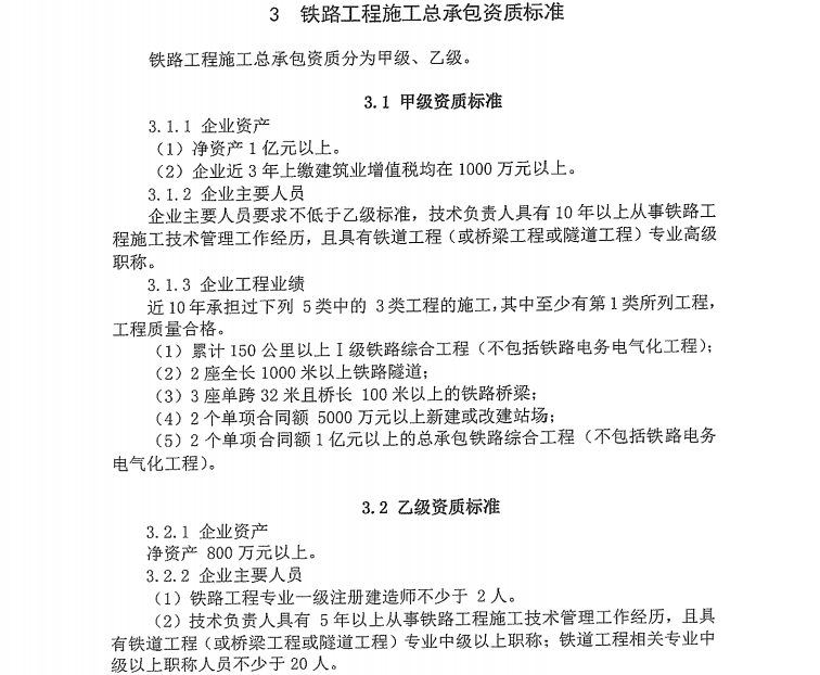
  就在不久前小编从网络上得到一份建筑施工企业资质新标准(征求意见稿),这就快马加鞭分享给大家。惊讶的看到:原来的施工企业资质标准也变了,说是征求意见稿都已经出来了,小编得到这个消息后十分震惊!下面是部分资质标准截图,仅供参考!

  一、建筑工程施工总承包资质标准

  1、甲级资质标准

  建筑工程施工总承包资质分为甲级、乙级。

  1、企业资产:净资产1亿元以上,企业近3年上缴建筑业增值税均在1000万元以上。

  2、企业主要人员:主要人员要求不低于乙级标准,技术负责人具有10年以上施工技术管理工作经历,且具有结构专业高级职称。

  3、工程业绩:近5年承担过2类工程的施工总承包,工程质量合格。

  2、乙级资质标准

  1、企业资产:净资产800万元以上。

  2、企业主要人员:

  (1)建筑工程专业注册建造师不少于2人。

  (2)技术负责人具有5年以上工作经历,且具有结构专业中级以上职称,中级职称不少于6人。

  3、工程业绩:注册建造师工程业绩不少于2项,工程质量合格。

  ....

  (信息来自网络仅供参考,以官方发布意见稿为准)

  更多的资质标准征求意见稿小编就不多放了,还是等正式下放通知后在查看具体详细内容吧。

中国土石方工程协会(版权所有) 未经许可不得拷贝和镜像 违者必究

Copyright © 2018-2021 中国土石方工程协会(www.tsfxh.org) All Rights Reserved.